Huayu Buzzer 패시브 버저 HYG-5030 5*5*3MM 3 v16 유로스토어 가기

Huayu Buzzer 패시브 버저 HYG-5030 5*5*3MM 3 v16 유로

₩ 288 ¥ 1.4

색상:

  • HYG-5030A

크기:

수량:
- +
재고:

최소 주문 수량: 1

알리타플은 고객님께서 주문한 물건을 그대로 구매대행 해드립니다.
궁금한 사항이 있으시면 언제든 고객센터로 연락주세요.

1688온라인 사이트에서 검색된 상품입니다. 알리타플에서는 상품검색/현지구매(구매대행)/국제배송 업무만 제공해드립니다. 해당 상품의 품질 및 상태에 대해서는 확인해 드릴 수 없고 해당 물건이 입고가 된 후에 검수과정을 거쳐야 확인이 가능합니다.

상세페이지

蜂鸣器详情页

5030



5)X$Z8ZW8)0PDBUF)[_VD53

T)75S$IFRDQZ6F2O04[`RQH

 

 

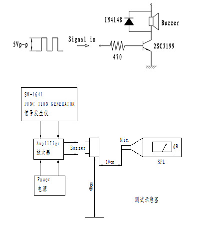
1.测试条件

 

产品测试条件:温度:5~35℃, 湿度:45%~85%R.H., 气压:860 ~1060hPa。
标准测试条件:温度:25±3℃, 湿度:60±10%R.H.  气压:860 ~1060hPa

 

2.电性能及声音测试条件

 

测试电路测试装置

 

 undefined

 

谐振频率是占空比为50% 的方波,信号电压要足够让晶体管饱和工作。

 

3. 回流焊条件

 

3.1 回流焊曲线图

 undefined

注意事项: (1) 产品经过回流焊机后,所有电性能要保持在规格书的范围内。
(2)回流焊的操作温度一定要在推荐范围之内。如果超出范围都有可能影响到产品的性能。

 

4.可靠性测试

 

在下面任何一项测试后都要符合以下标准,外观和电性能(除声压外)上不能有不良或衰减现象出现,声压不能低于规格说明书的最低声压的10dB。

 

 4.1寿命测试

 

将测试件置于25±10℃的温度下,输入额定电压、占空比为1/2的谐振频率方波测试96小时。

 

4.2高温测试
试将测试件置于+80℃的温度下存放96小时,取出置于常温下3小时而后测试。

 

4.3低温测试
将测试件置于-30℃的温度下存放96小时,取出置于常温下3小时而后测试。

 

4.4湿度测试
将测试件置于温度+40±3℃,湿度90%~95%的条件下持续48小时,再置于室温下3小时而后测试。

 

4.5温度冲击测试
将测试件置于以下温变条件下:60℃1小时→25℃3小时→-20℃1小时→25℃3小时(1周期),做完一个周期实验,过1个小时后再继续下一次实验,总测试周期数: 10个周期。

 

4.6落地测试
将测试件标准包装后(包装盒的3个边6个面)从75厘米的高度下跌落到厚木板或5厘米厚的硬木板上。

 

 4.7机械振动测试

 

按以下条件实验后再测试:振速:1000次/分;振幅:1.5毫米;时间: 1小时更换一个自由度方向共3个自由度方向。

 

 注意:

 

需避免无关材料进入产品内,无关材料如:磁性材料、水溶性的材料、腐蚀性的气体等。因为这些无关材料将会影响产品的电性能

 

 

 

 

 

 

상호: 주식회사 와이지넷코리아 (YOUNG GROUP NET KOREA CO., LTD.)    대표: 주용규    사업자등록번호: 223-81-14426    통신판매업신고번호: 제 2015-서울강남-02499호
우편번호 : 07505    서울시 강서구 하늘길210 김포국제공항 구화물청사 4번GATE 361-4호   
TEL:(배송확인) 070-5001-0885    (업무상담) 070-4337-1714    업무제휴문의:ygnkorea@gmail.com

웨이하이센터상호: 威海韩运国际贸易有限公司 法定代表人: 朱 勇奎 统一社会信用代码: 91371000MA3U6XGW6N 进出口: 37109409C6
(264200) 山东省 / 威海市 / 环翠区 / 西苑街道 / 贝卡尔特路91-2号 / 威广物流园西门 / 韩运国际贸易 TAPL
TEL : +86) 0631- 598 -1400    FAX : +86) 0631- 598 -1144
TAPL Hanyun International Trade , West Gate of Weihai Logistics Park, Bekart Road-91, Xiyuan Street, Huancui District, Weihai City, Shandong Province,CHINA (ZIPCODE 264200)
Copyright© 2023-2024 alitapl.com All Rights Reserved