
温馨提示:现在市面上出现仿本公司模块产品,本公司生产的L298芯片是全新正品芯片,贴片铝电解是采用2个 35V 220UF 高电压高容量电容,而仿的模块采用的是翻新2手芯片, 35V 100UF 和 10V 100UF 低电压低容量电容.请大家购买时认清.以免上当受骗,把电路板全烧掉.
L298N电机驱动板模块 步进电机 智能车 机器人 Arduino
|
模块名称 |
双H桥电机驱动模块 |
工作模式 |
H桥驱动(双路) |
|
主控芯片 |
L298N |
包装形式 |
9个盒装出货 |
|
逻辑电压 |
5V |
驱动电压 |
5V-35V |
|
逻辑电流 |
0mA-36mA |
驱动电流 |
2A(MAX单桥) |
|
存储温度 |
-20℃ 到 +135℃ |
最大功率 |
25W |
|
重量 |
30g |
外围尺寸 |
43*43*27mm |
|
产品特点: ★ 本模块使用ST公司的L298N作为主驱动芯片,具有驱动能力强,发热量低,抗干扰能力强的特点。 ★ 本模块可以使用内置的78M05通过驱动电源部分取电工作,但是为了避免稳压芯片损坏,当使用大于12V驱动电压的时候,请使用外置的5V逻辑供电。 ★ 本模块使用大容量滤波电容,续流保护二极管,可以提高可靠性。 ★ 本模块全场有货,请直接拍下即可,谢谢。 |
|||
L298N_电机驱动模块_程序书:
https://pan.baidu.com/s/1H8OCcWAHzWgoG39Rofkxhg 提取码: 4gqb
演示视频:https://www.bilibili.com/video/av31760452/
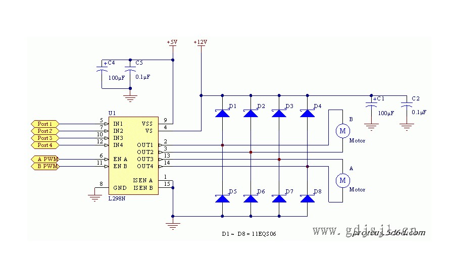
原理图

注意事项:
1.当你的驱动电压(上图标识为12V输入,实际可以接受的输入范围是7-12V)为7V
-12V的时候,可以使能板载的5V逻辑供电,当使用板载5V供电之后,接口中的+5V
供电不要输入电压,但是可以引出5V电压供外部使用。(这种即为常规应用!)
2.当驱动电压高于12V,小于等于24V(芯片手册中提出可以支持到35V,但是按照经
验一般298保守应用最大电压支持到24V已经很了不起!)时,比如要驱动额定电压为
18V的电机。首先必须拔除板载5V输出使能的跳线帽。然后在5V输出端口外部接入5V
5V使能即 一个电平为5V的控制信号,当此信号输入有效时,且电机驱动模块中电源供电正常时,电机驱动模块输出电流。否则即使电源供电正常,电机上也无电流。
电压对L298N内部逻辑电路供电。(这种是高压驱动的非常规应用!)
| 수입신고 1USD |
구매/결제대행 1CNY |
TT송금 1CNY |
|---|---|---|
| 6.55 CNY | 211.76 KRW | 0.149 USD |
