

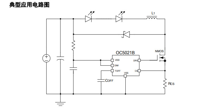
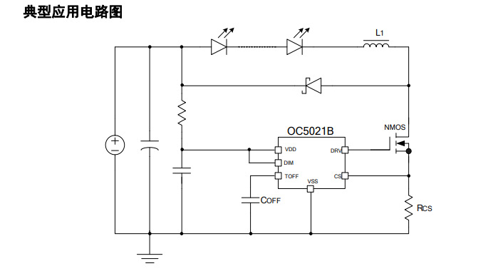
OC5021B 是一款高效率、高精度的 降压型大功率 LED 恒流驱动控制芯片。 OC5021B 采用固定关断时间的峰值 电流控制方式,关断时间可通过外部电容 进行调节,工作频率可根据用户要求而改 变。 OC5021B 通过调节外置的电流采样 电阻,能控制高亮度 LED 灯的驱动电流, 使 LED 灯亮度达到预期恒定亮度。 在 DIM 端加 PWM 信号,可以进行 LED 灯调光。DIM 端同时支持线性调光。 OC5021B 内部集成了 VDD 稳压管以 及过温保护电路,减少外围元件并提高系 统可靠性。 OC5021B 采用 SOT23-6 封装。


感谢您选择我们深圳市佰嘉盈电子有限公司
我们的宗旨就是:只做原装,不冒假货,诚信为本,百家共赢
让我们有机会为您服务
注:本产品图片、价格、库存数量、产品属性等仅供参考,电子IC产品有波动,具体请您详细咨询客服,以双方沟通核对为准哦,不建议您在此链接下直接下单,欢迎旺旺咨询后下单
| 수입신고 1USD |
구매/결제대행 1CNY |
TT송금 1CNY |
|---|---|---|
| 6.74 CNY | 205.67 KRW | 0.149 USD |
