
供电电源:DC3.7V-5.5V
产品尺寸:53mm*40mm
产品重量:22g



本产品为4位数字电子钟套件,需要自己焊接组装,适合电子爱好者和各大电子职业技校安装学习之用。
单片机的程序以及考进去了,不另外提供电子版的程序
供电电源:DC3.7V-5.5V
特别提醒:如长时间使用的话,建议用直流电源比较合适,因为如果用普通的3节5号电池的话耗电比较快,不适合长时间使用。
功能简介:
1.正常走时,时分显示。
2.时、分独立可调;3.时间秒校正功能。
4.可以微调时钟走时的快慢,0--9档可调,默认在第5档。
5.两路闹钟,并可独立设置闹钟的开关。
6.整点提示功能,并可以关闭开启整点提示功能。
7.配备电池接口,可以掉电走时。电池只需大于3V即可保证掉电走时。使用两节5号电池,三节5号电池,或手机电池都可以。
8.功能,可以99分钟内实现,结束报警。
9.秒表功能,可以实现秒表功能,可暂停秒表,清零秒表。
10.可以实现计数器功能,可以记录按键次数。也可以记录外部脉冲个数。
电子钟的电源本店也有售,5V直流电源
也有用于普通5号电池的电池盒
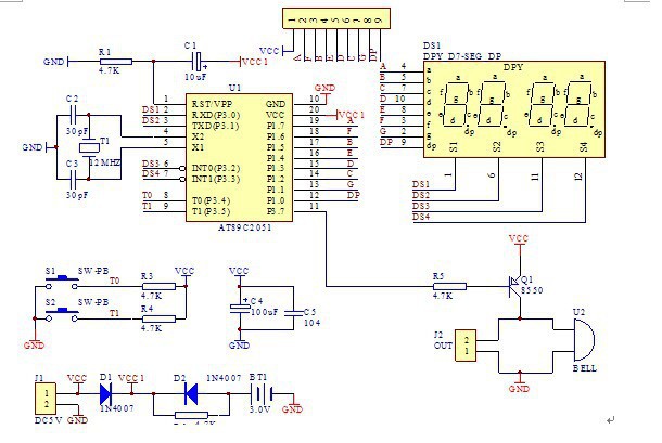
套件特点:A.采用0.44寸时钟红色数码管作显示;
B.进口AT89C2051作主控芯片;
C.1.6mm厚PCB由军工级FR-4板材制成,淘宝厚板材
D.元件不多,安装简单,成功率高,不要调试
E.走时,走时误差范围月误差3秒左右。
数码管的管脚基本都是插有泡沫的,芯片和芯片座的管教对接用交代捆起来的,确保收到货脚不会变形压弯,本人深知这么多管脚的芯片如果压弯或者变形是多么的麻烦,一不小心还可以掰断管脚就报废了,避免这个问题也是本店主站在买家朋友的角度想的问题。
每套套件都是独立包装
俗话说的好,物美价廉才是大家想要的,我们这套电子钟套件,那就是当之无愧的物美价廉,电路板比其他的人好又厚,套件的整体价格又比其他的人低,您会怎么选呢






| 수입신고 1USD |
구매/결제대행 1CNY |
TT송금 1CNY |
|---|---|---|
| 6.52 CNY | 212.85 KRW | 0.145 USD |
