



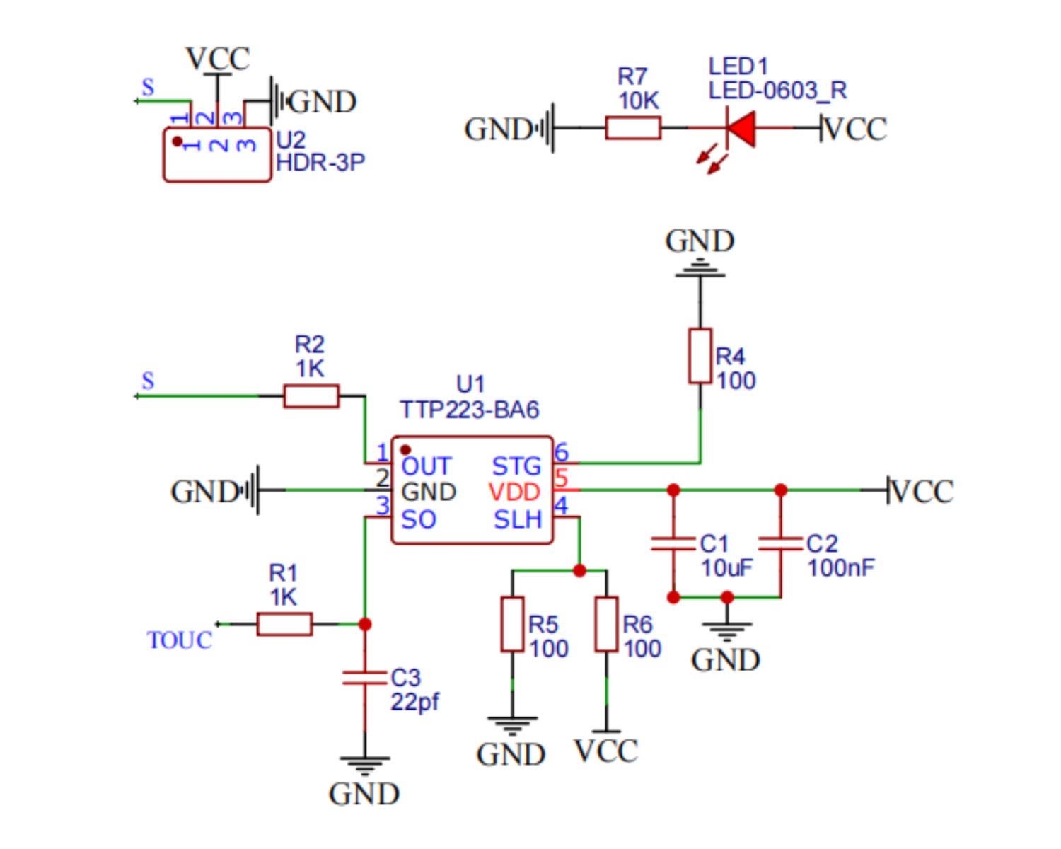
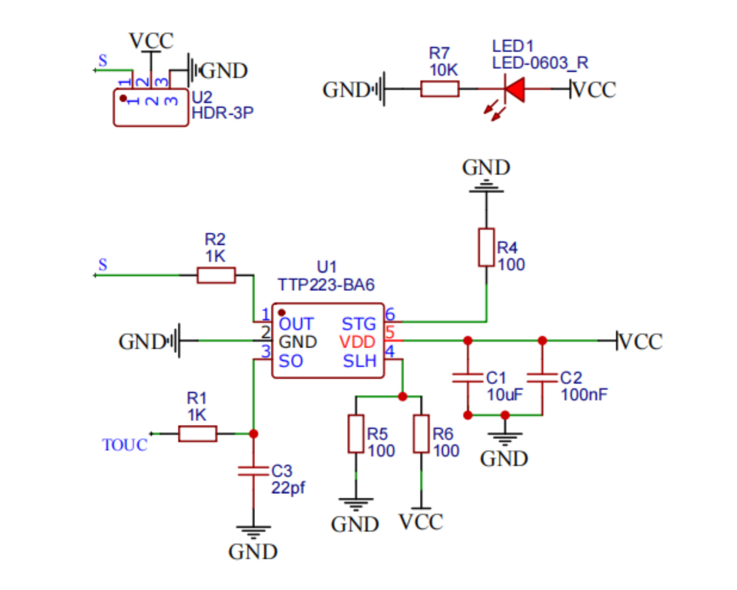
触摸传感器是一个基于电容感应的原理制作的触摸开关模块。人体或金属触碰传感器的镀金接触面会被感应到,除了与金属面的直接触摸,隔着一定厚度的塑料、玻璃等材料的接触也可以被感应到,感应灵敏度随接触面的大小和覆盖材料的厚度有关。 模块有2种输出模式,可使用改变焊接跳线进行切换。在模块上会有一个用于改变模式的短路点,焊接上面两个的两个短路点,模块的模式会切换为开关模式,这个时候可以用于制作不太复杂触摸控制的台灯。短路下面两个短路点,模块的模式会切换为按键,此时可以用来代替实体按键。 注意事项:使用时模块需要离固定面有一定高度,避免接触产生信号误差。请勿直接握住触摸传感器,会导致背部电容升温,以免烫伤。


名称:触摸感应传感器
型号:HS-S43L
工作电压:3.3V-5.5V
接口类型:PH2.0 3P端子
固定孔间距标准:8mm
固定孔直径:4.7mm
接口说明:G接电源负极、V接电源正极、S数字信号引脚








| 수입신고 1USD |
구매/결제대행 1CNY |
TT송금 1CNY |
|---|---|---|
| 6.52 CNY | 212.85 KRW | 0.145 USD |
