

开发资料下载链接:https://pan.baidu.com/s/1Pr69KB_ZK3xIPVwfT0AUmg?pwd=fxfi
提取码:fxfi
使用步骤
注意:任何情况下模块通过数据线连接电脑都将进入下载模式,无法播放,一定不能用电脑USB供电
产品概述
DY-SV20F是一款一对一分段触发控制播放器,支持MP3,WAV解码格式;可分段触发9首曲目;低电平触发;3.7-5VDC宽电压供电,直驱4-8Ω喇叭,最大输出功率5W;板载32Mbit(4MByte)flash存储,通过USB数据线连接电脑更换音频文件;支持外部接音量电位器调节音量大小,可设置8种触发工作模式,适合众多场景应用
产品特性
1、3.7-5V供电
2、9路一对一触发接口,最多触发9首曲目
3、自带5W D类功放,可直接驱动1W-5W喇叭
4、低电平信号触发(触发接口S1......S9与GND短接)
5、支持MP3、WAV解码格式,支持音频文件采样率最高48KHz
6、自带32Mbit(4M字节)flash存储
7、可通过USB数据线连接电脑更换自定义音频文件,
8、设置8种触发工作模式
9、可以外接音量电位器调节音量
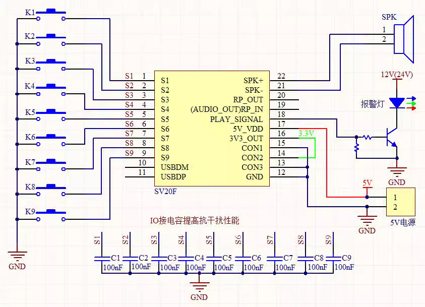
接口及功能定义
|
接口名称 |
接口描述 |
|
S1 |
S1与GND短接触发00001.MP3音频 |
|
S2 |
S2与GND短接触发00002.MP3音频 |
|
S3 |
S3与GND短接触发00003.MP3音频 |
|
S4 |
S4与GND短接触发00004.MP3音频 |
|
S5 |
S5与GND短接触发00005.MP3音频 |
|
S6 |
S6与GND短接触发00006.MP3音频 |
|
S7 |
S7与GND短接触发00007.MP3音频 |
|
S8 |
S8与GND短接触发00008.MP3音频 |
|
S9 |
S9与GND短接触发00009.MP3音频 |
|
USBDM |
USB接口DM |
|
USBDP |
USB接口DP |
|
GND |
参考地 |
|
CON3 |
模式配置引脚3 |
|
CON2 |
模式配置引脚2 |
|
CON1 |
模式配置引脚1 |
|
3V3_OUT |
3.3V输出,最大输出60mA |
|
5V_VDD |
供电接口3.7-5V |
|
PLAY_SIGNAL |
播放状态输出(TTL电平),播放时输出3.3V,不播放输出0V |
|
RP_IN |
音量调节电位器输入 |
|
RP_OUT |
音量调节电位器输出 |
|
SPK- |
喇叭负极 |
|
SPK+ |
喇叭正极 |
电气特性
|
参数 |
接口 |
最小 |
最大 |
单位 |
|
供电电压 |
5V_VDD |
3.7 |
5 |
V |
|
低电平输入 |
S1, S2, S3, S4, S5, S6, S7, S8, S9 |
0 |
0.3 |
V |
|
高电平输入 |
S1, S2, S3, S4, S5, S6, S7, S8, S9 |
2.7 |
3.3 |
V |
工作模式配置

注:
1、MP3模式,S1-S7对GND功能有效
2、插播模式应用,背景音乐存储到根目录,插播音乐必须放到“CHABO”文件夹里,如下图
一对一触发模式应用电路图 
根据需要的工作模式,配置CON1,CON2,CON3
MP3模式应用电路图

8. 外接音量调节电位器
可以通过外接电位器调节音量大小;去掉0Ω电阻,在引脚RP_IN,RP_OUT处接入电位器
根据需要决定S1是悬空还是接GND
更换存储音频文件
用数据线连接电脑,识别为一个U盘,直接拷贝音频文件即可
注意:
1、一定要用数据线,有些USB线是电源线不能走数据
2、音频文件名称一定是5位数字的,例如:00001.mp3
产品尺寸 
