
产品介绍:
所谓电量显示,就是取一段电压,进行百分比分段模拟显示,如3.7V锂电池,取下限电压3V,上限4.2V,4.2-3=1.2V,这个上下限之间1.2V的电压差,就是电池的模拟电量了。
LM3914是美国国家半导体公司的点状/条状显示驱动器,已经面市20多年了LM3914可以精确的检测模拟电压,并使10个LED显示,显示方式点状模式点亮10个LED中的一个,或以条形模式逐个点亮LED,LM3914制作的电池电量显示,简单易懂,一目了然,让你随时知晓和掌控。
显示方式说明:显示电池上下限之间电压,分10档显示,每一灯亮代表电量显示的10%,10灯代表显示电量0%-100%范围,使电池的剩余电量一目了然;还可以改成单灯显示,就是显示只有一盏灯亮,更省电,单灯亮耗电4mA,全亮42mA.适用于锂电池,铅酸蓄电池以及其它一些需要显示电量的电池。
电池电源显示范围可调,针对电池的放电曲线进行了科学设置,直接支持:单锂1节(4.2V)~4节(16.8V),铅酸6V~12V,镍氢3.6V~18V,镍镉等电池3.6V~18V。
产品参数:
功耗:条形显示全亮42ma,单灯显示4ma
测量范围:通用2.4-20v内的电池数码管
显示颜色:绿色或者混色(随机发 )
显示方式:多灯条型显示或者单灯点状显示
pcb板尺寸:2.6*4.9厘米
温馨提醒:
数码管有字的一边的管脚是正极,有条件的可以自己再测试确认一下,测试电压2-2.5V左右,不能大于3V。显示切换和开关那里的焊盘建议短接
使用提示:(数码管有字的一边的管脚是正极)

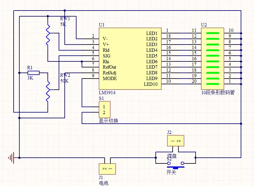
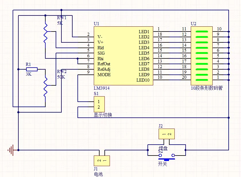
原理图:

注意事项:
1.注意板子上的元件从体积小的开始焊接,然后再焊接大的。
2.个别元件如电阻电容等暂时缺货,我们会发其符号电路原理的他附近值的元件代替,蓝色的金属膜电阻的可能换成灰色的碳膜电阻发,灰色的碳膜电阻的也可能换成蓝色的金属膜电阻来发。是一样的效果。
3.焊接好后,请自助调试,焊接没出错的话一般都可以成功,如果焊接失败,本店只能协助您查看问题所在,我们不能保证您一焊接就能成功,这个也是为什么工厂生产线上需要维修工的原因,电子产品因为静电击穿,因为电源正负极接错烧坏,因为虚焊,因为元件焊接错位置等等等等原因出现问题的几率很大,别总说板子线路是有问题的,这个板子卖了几万人,出问题的就几十个人!我们承诺尽力做到良好的售后服务,尽最大努力协助各位朋友完成制作。因此,当遇到制作出来的成品没有达到我们所描述的效果时,请先不要急于给我们评价,记得联系我们的售后服务,我们一定会竭尽全力。谢谢合作,祝大家购物愉快!






