
【关于LED类套件的注意事项】
介于有些客户焊接后说灯不亮的很多的,这个结合市场反馈和我们自己焊接了几十套测试,并且LED灯也都会抽样大量测试的情况,灯本身有问题的可能性是很小的。焊接技术熟练度和电烙铁的原因导致烫坏和电烙铁静电损坏的问题是普遍存在的,不信可以焊接之前用万用表或者CR2032的纽扣电池一 一 测试。灯我们是多给了一点备用的,焊接完成灯不亮的可以替换上去还不够的就需要自己负责了,特此说明,介意的请慎拍。焊接技术不够好的,或者平时焊接比较少的,建议自己可以另外多购买些灯备用。
测试L ED灯的时候一定不可以直接用干电池2节测试, 一定不能直接用稳压电源来测试,也不能直接用手机电池,或者充电宝电池来测试,用以上的东西测试必须加电阻来限流,不然一秒钟都不用就会烧坏发光二极管!
适合的测试工具是“CR2032纽扣电池”,可以在我们店里买一个去测试用。
请注意:套件不带电源,需要自己在我们店里购买,谢谢!
产品参数:
供电电压:9-12V(直流电,建议用12V)
板子尺寸:9.2*3.2CM
功能介绍:
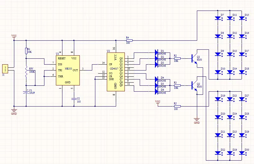
本套件采用NE555与CD4017芯片组成模拟警灯电路,蓝色LED和红色LED根据脉冲分别交替闪烁,调节RP1可调节闪烁频率。电路工作电压为DC9-12V,套件不含电源(电池)。该套件制作简单,效果明显,趣味性强。
提示:如果两种灯是电压较低的LED,可以用9V,但是本套件使用的蓝灯需要较高的电压,所以供电电压要用12V。
焊接成品图

原理图:(可另存为到电脑打开)

元件清单:
注意事项:
1.注意板子上的元件从体积小的开始焊接,然后再焊接大的。
2.个别元件如电阻电容等暂时缺货,我们会发其符号电路原理的他附近值的元件代替,蓝色的金属膜电阻的可能换成灰色的碳膜电阻发,灰色的碳膜电阻的也可能换成蓝色的金属膜电阻来发。是一样的效果。
3.焊接好后,请自助调试,焊接没出错的话一般都可以成功,如果焊接失败,本店只能协助您查看问题所在,我们不能保证您一焊接就能成功,这个也是为什么工厂生产线上需要维修工的原因,电子产品因为静电击穿,因为电源正负极接错烧坏,因为虚焊,因为元件焊接错位置等等等等原因出现问题的几率很大,别总说板子线路是有问题的,这个板子卖了几万人,出问题的就几十个人!我们承诺尽力做到良好的售后服务,尽力协助各位朋友完成制作。因此,当遇到制作出来的成品没有达到我们所描述的效果时,请先不要急于给我们评价,记得联系我们的售后服务,我们一定会竭尽全力。谢谢合作,祝大家购物愉快!



| 수입신고 1USD |
구매/결제대행 1CNY |
TT송금 1CNY |
|---|---|---|
| 6.52 CNY | 212.85 KRW | 0.145 USD |
